Przejdź do głównej treści
Zamknij wyszukiwarkę Wyczyść Szukaj
Produkty w koszyku: 0. Zobacz szczegóły

Twój koszyk jest pusty

OPTONICA

Transformator do LED 230V/12V - 60W Dim

Transformator do led 230V/12V - 60W Dim

Przejdź do pełnego opisu
z VAT bez VAT
Cena 99,99 zł
Dostępność:
brak towaru
Niedostępny

Opis

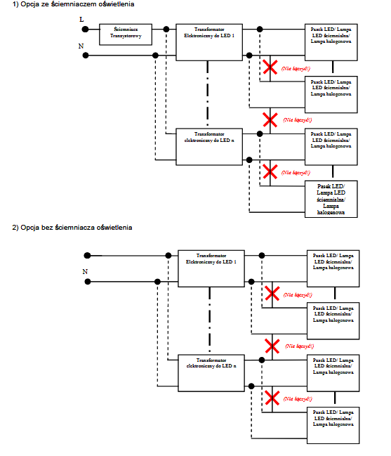
Transformator Elektroniczny do LED 230V/60W Ściemnialny

Transformator TE z konwerterem AC/DC posiada odpowiednie zabezpieczenia: przeciwzwarciowe, nadprądowe oraz termicznie powracalne i daje możliwość poprawnej pracy w całym zakresie obciążenia. W tym rozwiązaniu technicznym, max obciążenie zastosowanego ściemniacza nie może przekroczyć 50% jego mocy nominalnej, jeśli zasilamy taśmy LED, w przypadku innych źródeł światła LED 30%, a dla lamp halogenowych 12V AC wskaźnik ten jest na poziomie 70%. Transformator elektroniczny współpracuje z inteligentnymi ściemniaczami oświetlenia, a jego zaletą jest również to, że jednocześnie można podłączyć halogeny i LEDy.

Dane Techniczne TE60

  • Napięcie zasilania U=230V AC ±10%
  • Prąd wejściowy I ≤ 0,3A
  • Współczynnik mocy cosφ > 0,9
  • Napięcie wyjściowe U=12V DC +/-10%
  • Zakres mocy P= 0 ÷ 60W
  • Zakres prądu wyjściowego I= 0 ÷ 5A
  • Stopień ochrony IP40
  • Temperatura otoczenia max. 40ºC
  • Temperatura obudowy max. 85ºC
  • Wymiary obudowy 173 x 54 x 38mm
Niedostępny